概要
電機子巻線の巻き方は重ね巻と波巻の2種類があります。
巻き方の違いは、隣り合ったコイルとのつなぎ方によって異なってきます。
巻き方の違いによって、直流機としての特性は大きく異なるため、巻き方は非常に重要な要素です。
特徴まとめ
| 重ね巻(並列巻) | 波巻(直列巻) | |
|---|---|---|
| 並列回路数 | 磁極数と同じ | 2(固定) |
| ブラシ数 | 磁極数と同じ | 2(固定) |
| 電圧・電流 | 低電圧・大電流 | 高電圧・小電流 |
| 均圧環 | 必要 | 不要 |
重ね巻(並列巻)
重ね巻は、コイル辺を1本ずつスロットに収めながらずらして巻いていく巻き方をします。
1つ目のコイルの巻き終わりのコイル辺と、次のコイルの巻き始めのコイル辺とが重なるので、重ね巻と呼びます。
また、並列回路数が磁極数に応じて増える事から、並列巻と呼ぶ事もあります。
巻き方
4極8スロットの重ね巻を例とします。
電機子を収めるスロットを8個として、それぞれa~hまでふります。
整流子もスロット数と同じ8個として、それぞれ1~8までふります。
巻き始めのコイル辺を赤線、巻き終わりのコイル辺を青線として図を描いていきます。

①

②

③

④
①スロットaとスロットcにコイル辺を入れて図のように接続します。
②bとdにコイル辺を入れて接続します。
③cとeも同様にコイル辺を入れて接続します。
その後もひとつずつずらしながら、同じ形で各スロットにコイル辺を入れて接続していきます。
④全てのスロットにコイル辺が入れば重ね巻の完成です。
重ね巻の並列回路数
重ね巻の並列回路数は、磁極数と同じです。
例として、4極8スロットの重ね巻回路で見ていきます。
電機子電流は、+のブラシから入り、整流子・a~hのスロット内のコイルを流れ、-のブラシから出ます。
整流子3から入った電流は、整流子1と5に向かって流れる電流に分かれます。
3➡5に流れる電流を赤線、3➡1に流れる電流を緑線で表現します。


電流の流れる経路
赤線
3➡c➡e➡d➡f➡5
緑線
3➡d➡b➡c➡a➡1
整流子7から入った電流も、整流子1と5に向かって流れる電流に分かれます。
7➡1に流れる電流を赤線、7➡5に流れる電流を緑線で表現します。


電流の流れる経路
赤線
7➡g➡a➡h➡b➡1
緑線
7➡h➡f➡g➡e➡5
+のブラシである3と7を接続し、-のブラシである1と5を接続してから、
電流の流れる経路をまとめると、次のような4並列接続回路にまとめられます。

この図から、
並列回路数が磁極数と同じであることがわかります。
並列回路数を磁極数に伴って増やせるので、電流を分散することができます。
そのため、低電圧・大電流の用途に使う事ができます。
多極機では並列回路数が多くなります。並列回路間の誘導起電力に差があると、循環電流が流れて巻線が過熱します。
これを防ぐために、等電位となるべきコイルを結線し、均圧環を設ける対策が必要となります。
波巻
波巻は、電機子巻線が一本で一筆書きのように巻いていく巻き方をします。
並列回路数が2で固定されていて、直列回路数が多いことから、直列巻と呼ぶ事もあります。
巻き方
4極9スロットの波巻を例とします。
電機子を収めるスロットを9個として、それぞれa~iまでふります。
整流子もスロット数と同じ9個として、それぞれ1~9までふります。
巻き始めのコイル辺を赤線、巻き終わりのコイル辺を青線として図を描いていきます。

①

②

③
①スロットdとスロットfにコイル辺を入れて図のように接続します。
②eとgにコイル辺を入れて接続します。
その後もひとつずつずらしながら、同じ形で各スロットにコイル辺を入れて接続していきます。
③全てのスロットにコイル辺が入れば波巻の完成です。
波巻の並列回路数
波巻の並列回路数は2です。
例として、4極9スロットの重ね巻回路で見ていきます。
電機子電流は、+のブラシから入り、整流子3、a~iのスロット内のコイル、整流子5を流れ、-のブラシから出ます。
整流子3から入った電流は、赤線と緑線の2つの経路に分岐してから整流子5に向かって電流が流れます。
まずは、赤線の経路で整流子3➡5に到達する電流経路を見てみます。
左側の絵は、整流子3から入って1周目。
右側の絵は、整流子5から出ていくまでの全経路を矢印で示しています。


電流の流れる経路
赤線
3➡d➡f➡h➡a➡c➡e➡g➡i➡b➡d➡5
dスロットで逆方向に2回電流が流れていることがわかります。
次に、緑線の経路で整流子3➡5に到達する電流経路を見てみます。
左側の絵は、整流子3から入って1周目。
右側の絵は、整流子5から出ていくまでの全経路を矢印で示しています。


電流の流れる経路
緑線
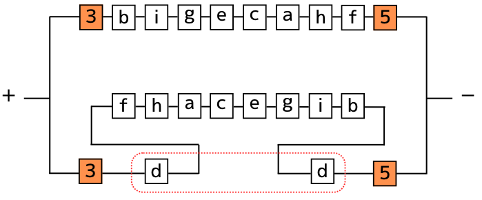
3➡b➡i➡g➡e➡c➡a➡h➡f➡5

赤線の経路と、緑線の経路とまとめると、左図のようになります。
電流の流れる経路をまとめると、次のような2並列接続回路にまとめられます。

赤線の経路のスロットdで赤線の電流が逆方向に2回流れていることを加味すると、2回通っているdは、削除されます。
削除した後は、2つの並列回路中の直列回路数は同じになります。

この図から、並列回路数が2であることがわかります。
直列回路数が増えると、発生する逆起電力も増加していきます。
そのため、高電圧・低電流の用途に使う事ができます。
関連記事
参考書
イラストがとても多く、視覚的に理解しやすいので、初学者に、お勧めなテキストです。
問題のページよりも、解説のページ数が圧倒的に多い、初学者に向けの問題集です。
問題集は、解説の質がその価値を決めます。解説には分かりやすいイラストが多く、始めて電気に触れる人でも取り組みやすいことでしょう。
本ブログの管理人は、電験3種過去問マスタを使って電験3種を取りました。
この問題集の解説は、要点が端的にまとまっていて分かりやすいのでお勧めです。
ある程度学んで基礎がある人に向いています。
電験三種の領域をずっと超えた先の話を9割方しているので、電験三種の勉強の参考書としての購入はおすすめしません。
直流電動機について、ありとあらゆる事を書き記していった一冊です。
この本より詳しい本は少ないと思いますので、直流電動機の設計を学ぶ人に取っては良い本かと思われます。
感覚的には、研究論文化する内容ではないけど、後世には残しておきたいと思ったことをまとめたというような感じでしょうか。
文章の癖は強いので、もし買う場合はサンプルを読んでから購入することを推奨します。

















コメント